为贯彻落实《陕西省人民政府办公厅关于为县及县以下医疗机构定向招聘医学类本科毕业生意见(暂行)》(陕政办发〔2013〕36号),根据《2020年陕西省县及县以下医疗卫生机构定向招聘医学类本科毕业生招聘会公告》。现将我县2020年县及县以下医疗机构医学类毕业生公开招聘空缺计划5名进行补充招聘。按照人社部《关于应对新冠肺炎疫情影响做好事业单位公开招聘高校毕业生工作的通知》要求,为了减少人员聚集扎堆,本次招聘工作采取网络化面试方式进行。现将有关事项公告如下:
一、招聘条件
(一)应聘基本条件
1.具有中华人民共和国国籍;
2.遵守宪法和法律,具有良好的品行;
3.年龄为18周岁以上,35周岁以下(1984年10月17日至2002年10月16日期间出生);
4.具有招聘岗位所需的学历、专业或技能条件。其中,学历为国家教育行政主管部门认可的大专及以上文化程度;专业以国家教育行政主管部门公布的研究生、本科、高职(高专)专业目录为准;
5.适应招聘岗位要求的身体条件;
6.具备招聘岗位所需的其他条件。其中,有户籍限制的招聘岗位要求在2020年10月16日(含)之前已正式办结落户手续;
招聘岗位所需的具体条件以《2020年商洛市县及县以下医疗卫生机构医学类毕业生空缺计划岗位表》(以下简称《岗位表》)的要求为准。
(二)不符合报名应聘的主要情形
1.曾因犯罪受过刑事处罚或曾受过开除处分;在立案审查期间或未解除党纪、政纪处分的;
2.曾在事业单位公开招聘中被认定有舞弊等严重违反纪律行为的;
3.现役军人和全日制普通高等院校在读的非2020年应届毕业生,以及全日制普通高等院校在读的非2020年应届毕业生用以往取得的学历报名的;
4.事业单位公开招聘规定需要回避的;
5.公务员(含参照公务员法管理单位工作人员)、事业单位工作人员有服务年限规定且服务期未满的;
6.失信被执行人;
7.法律、法规规定不符合本次招聘要求的。
二、招聘程序
(一)招聘公告
本次招聘在商洛市人力资源和社会保障局官网(http://rsj.shangluo.gov.cn)、商州区、洛南县、丹凤县、商南县、山阳县、镇安县、柞水县发布公告。
(二)报名与资格审查
报名采取网络报名和网上资格审查的方式进行。报名网站为商洛市人力资源和社会保障局官网(http://rsj.shangluo.gov.cn)。
报名时间:2020年10月20日08:00至2020年10月21日12时。
应聘人员只能报考一个岗位。在报名期间,资格审查未通过前可以更改报考信息,资格审查通过后的报考信息不得更改。
网上资格审查时间:2020年10月20日08:00至2020年10月21日24:00。
网上资格审查由商洛市柞水县人力资源和社会保障局负责。
报名结束后,应聘人员可以查询审核状况,但不能修改任何报名信息。
(三)网上下载打印报名表
已通过网上资格审查的应聘人员应于10月21日14:00至24时从商洛市人力资源和社会保障局网站自行下载打印报名表。
(四)开考比例
本次招聘岗位为急需紧缺专业的招聘岗位和国家确定的集中连片特殊困难地区的县、山区县及艰苦边远县区的招聘岗位,经市级事业单位人事综合管理部门核准后,不设开考比例。
(五)面试
面试由柞水县人力资源和社会保障局组织实施,面试时间由商洛市人力资源和社会保障局安排县人力资源和社会保障局另行通知。
1、面试形式:采取网络面试方式进行。面试满分为100分。面试通过问答方式,由面试主考官在题库随机抽取方式提出问题,考生现场作答,考官现场打分。
2、面试内容:面试题为医学基础知识、医德医风,主要考察面试考生的医德医风及医学基本知识的掌握情况以及语言表达、逻辑思维等方面内容。
面试结束后,由柞水县人力资源和社会保障局公布面试人员面试成绩。确定并公布参加体检人员名单,柞水县人力资源和社会保障局根据成绩,按照与岗位招聘计划1:1的比例从高分到低分确定参加体检人员。
面试成绩出现并列的,考生同一职位面试成绩相同的按照学历高低择优录取,学历也相同的按照医疗卫生类院校层次高低择优录取,以上都相同的按照县区生源或户籍者优先。面试成绩低于60分的,不得进入体检环节。
体检时间、地点以及参加体检人员名单由柞水县人力资源和社会保障局另行通知。
(六)体检
体检工作由柞水县人力资源和社会保障局安排部署。体检标准除行业有特殊要求外,参照《公务员录用体检通用标准(试行)》及有关规定执行。应聘人员对体检结果有异议的,可在得知体检结果后2个工作日内申请复查,复查只进行一次,体检结论以复查结果为准。应聘人员未按规定时间、地点参加体检的,视为自愿放弃。体检不合格的,取消应聘资格。
因应聘人员放弃或体检不合格形成的缺额,从该招聘岗位参加面试且面试成绩不低于60分的人员中,按照面试成绩从高到低依次递补,只递补一次。体检合格人员进入考察。
(七)考察
由柞水县人力资源和社会保障局安排部署对体检合格人员的考察工作。重点考察应聘人员的思想政治表现、道德品质以及与招聘岗位相关的专业素养、业务能力等,并再对应聘人员的资格条件进行复审。考察不合格的,取消应聘资格。
因应聘人员放弃或考察不合格形成的缺额,从该招聘岗位参加面试且面试成绩不低于60分的人员中,按照面试成绩从高到低递补一次人员体检。对体检合格者,再进行考察。
(八)公示
根据面试、体检、考察结果,确定拟聘人员。由商洛市事业单位人事综合管理部门在商洛市人力资源和社会保障局网站公示拟聘人员名单。公示内容包括事业单位名称、招聘/招募岗位及拟聘人员姓名、专业等情况。公示期为5个工作日。拟聘人员公示期满后不再进行递补。
(九)聘用
1.对拟聘人员公示期满后,由商洛市事业单位人事综合管理部门印发招聘结果通知,并发放《陕西省事业单位公开招聘工作人员核准单》和《陕西省事业单位公开招聘工作人员通知书》。
新聘用人员凭招聘通知书办理人事、户籍迁移等有关手续,不再办理派遣、调动手续。新聘用人员因个人原因产生的纠纷或其他与聘用无关的事项,由本人负责。
新聘用人员实行试用期制度。试用期限按《事业单位人事管理条例》和《陕西省事业单位聘用合同管理暂行办法》(陕人发〔2006〕19号)规定执行。试用期满经考核合格的,予以正式聘用,不合格的,取消聘用。
新招聘的县及县以下医疗卫生机构工作人员在基层最低服务年限为5年。在最低服务年限内,不得以工作需要等名义借调、调动到其他单位工作或参加其他单位招聘(考)。
三、纪律要求
为确保本次公开招聘工作公平、公正,柞水县人力资源和社会保障局、医疗卫生机构主管部门,以及所有参与公开招聘的工作人员要严格执行事业单位公开招聘政策规定和招聘程序,规范操作,自觉接受社会及纪检监察部门的监督。应聘人员在网上报名、现场确认、面试、体检、考察等环节提交的有关信息、资料应全面、准确、有效,并对信息、资料的真实性作出承诺。对公开招聘工作中出现的违纪违规行为,按《事业单位公开招聘违纪违规行为处理规定》等予以处理;构成犯罪的,移交司法机关追究刑事责任。
四、重要提示
(一)应聘人员应仔细查阅招聘岗位资格条件,谨慎选择报考岗位;对于因应聘人员不符合资格条件误报、审查部门误审进入面试环节的,将对该应聘人员的成绩按无效处理。对应聘人员的资格审查,既有报名时的网上审查、面试前的资格确认,也包括考察、公示,以及聘用审批等监督,贯穿于招聘工作全过程。
(二)本次面试不指定教材和辅导用书,不举办也不委托任何机构和个人举办考试辅导培训班。目前社会上出现的假借“陕西省事业单位公开招聘考试命题组”、“招聘主管部门”等名义举办的辅导班、辅导网站或发行的出版物、上网卡等,均与本次公开招聘无关。敬请广大应聘人员提高警惕,切勿上当受骗。
联系方式:
1.政策咨询:柞水县0914-4325831
2.网上操作技术咨询:0914-2385592
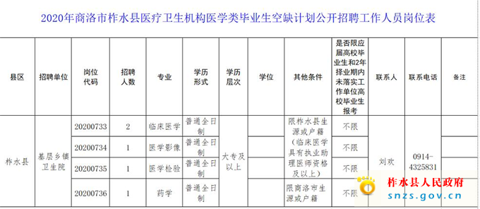
附件:2020年商洛市柞水县医疗卫生机构医学类毕业生空缺计划公开招聘工作人员岗位表

柞水县人力资源和社会保障局
2020年10月16日
文稿编辑:杨程
陕公网安备 61102602611027号